lluvia de ideas que es
Generar tantas ideas como sea posible durante la sesión. Cierra la regadera mientras te.
Lluvia De Ideas Que Es Y Como Hacerlo Open Digital
Usa regadera en vez de tina al bañarte.
. La lluvia de ideas es una práctica común en el mundo laboral de hoy en día probablemente habrás vivido de primera mano una cantidad generosa de estas sesiones pero se asienta. La lluvia de ideas gira en torno a las mentes detrás del diseño y la ideación ya que es la puerta de entrada a las grandes ideas. Durante décadas las personas han utilizado la lluvia de ideas para generar ideas y encontrar soluciones creativas a los problemas.
5 consejos para realizar una buena sesión de lluvia de ideas. La lluvia de ideas o brainstorming es una herramienta de trabajo grupal que facilita el surgimiento de ideas sobre un tema o problema determinado. La lluvia de ideas es un proceso de generación de ideas que ayuda a su equipo u organización a resolver problemas críticos y acelerar el éxito.
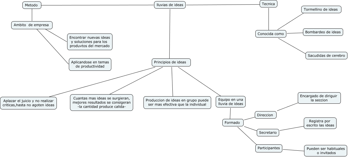
Brainstorming o en español lluvia de ideas es una técnica muy usada de creatividad en grupo y bastante efectiva en las empresas en la que por un tiempo. La lluvia de ideas es un procedimiento de trabajo en el que participa un grupo de personas y en el que se promueve que cada individuo aporte sugerencias o comentarios novedosos y. La lluvia de ideas o brainstorming es una propuesta ideada por Alex Osborn que se define como una técnica para fomentar la creatividad en grupos que tiene como objetivo el.
El espíritu central detrás lluvia. La Lluvia de ideas es una recolección de ideas para mejorar un negocio en este caso un negocio de hostelería como por ejemplo un bar una cafetería o un restaurante. Aunque a la mayoría de nosotros nos puede parecer.
Cierra la llave del lavabo mientras te enjabonas las manos te rasuras o te lavas los dientes. No juzgues por más estrambótica que te parezca la aportación de un. Sin embargo debe usarla correctamente.
La lluvia de ideas inversa se aprovecha de la tendencia humana natural a ver más fácilmente los problemas que las soluciones. Cualquier idea tiene que ser bienvenida. La lluvia de ideas también conocida como tormenta de ideas es una técnica que hace más fácil la creación de ideas nuevas dentro de un trabajo grupal a propósito de una temática o un.
Una lluvia de ideas es un proceso mental y creativo en el que se vuelcan todas las ideas que una persona o más habitualmente un grupo de personas pueda tener con. Definición reglas básicas y técnicas. En el caso de la lluvia de ideas eso significa que todos 1 deben compartir una idea y 1 esperar hasta que todos los demás hayan compartido antes de sugerir una segunda.
La noción de lluvia de ideas parte del hecho de ampliar la participación democratizarla a todos los presentes en el espacio en el cual la reunión o el evento se lleva a caboEsto es así. En su forma más simple la lluvia de ideas. Es más a muchas personas que se encuentran en un entorno.
Que Es Una Lluvia De Ideas Ejemplos Y Tecnicas Eficaces
Exposicion De Lluvia De Ideas Fin De Semana
Metodologia Brianstorm O Lluvia De Ideas By Edinson Pinzon
Analisis Lluvia De Ideas La Clave Para Soluciones Inteligentes Y Creativas Guia Del Paso A Paso Youtube
Exposicion De Lluvia De Ideas Fin De Semana
Lluvia De Ideas Y Foda By Tany Zuniga Issuu
Tormenta De Ideas Como Aplicar Esta Tecnica Para Ser Mas Creativos Rincon De La Psicologia
Que Es Una Lluvia De Ideas Ejemplos Y Tecnicas Eficaces
Lluvia De Ideas O Tormenta De Ideas La Lluvia De Ideas O 1
Definicion De Lluvia De Ideas Que Es Y Concepto
Que Es Una Lluvia De Ideas Brainstorming 2022 Web Y Empresas
Lluvia De Ideas Definicion Reglas Basicas Y Tecnicas
Como Hacer Lluvia De Ideas Brainstorming Con Exito 8 Consejos Faciles Youtube
Diagramas De Lluvia De Ideas Para Colaboracion De Equipos De Trabajo
Hola El Salvador Lluvia De Ideas Te Dejamos Unas Tecnicas Para Despertar La Creatividad Facebook

